招投标中的最高限价的意思简单来说就是你的投标报价不能高于最高限价。一般情况下,如果你的投标报价高于最高限价会被废标的,这里各位小伙伴一定要注意报价这一块。
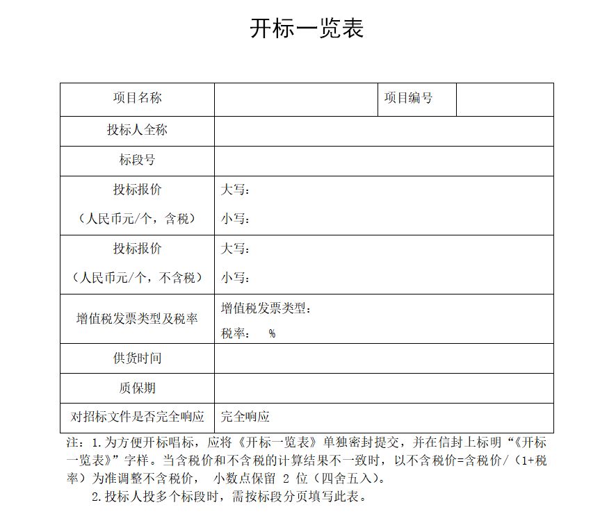
开标一览表
举个例子
一个设备招标项目的最高限价是30万元,那么你的投标报价就不能高于30万,至于投标报价能不能和最高限价持平呢,最高限价30万,我就报30万可不可以?答案是可以的,首先30万并没有高于30万,但是还是建议不要这样报价,还是稳妥一点更好。
相关法律依据
《中华人民共和国招标投标法》
招标人设有最高投标限价的,应当在招标文件中明确最高投标限价或者最高投标限价的计算方法。招标人不得规定最低投标限价。

