招投标技术偏离表是为了展示投标文件中技术规格、参数等方面与招标文件要求之间的差异,并说明投标方对这些差异的处理方式。以下是一个清晰的招投标技术偏离表的编写步骤和格式示例:
一、表头信息
- 项目名称/编号:明确标识当前项目的名称或唯一编号。
- 投标人名称:填写投标方的全称。
- 编制日期:填写技术偏离表的编制日期。
二、表格主体结构
技术偏离表通常包含以下几个关键部分:
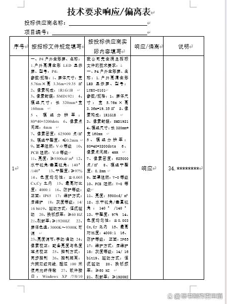
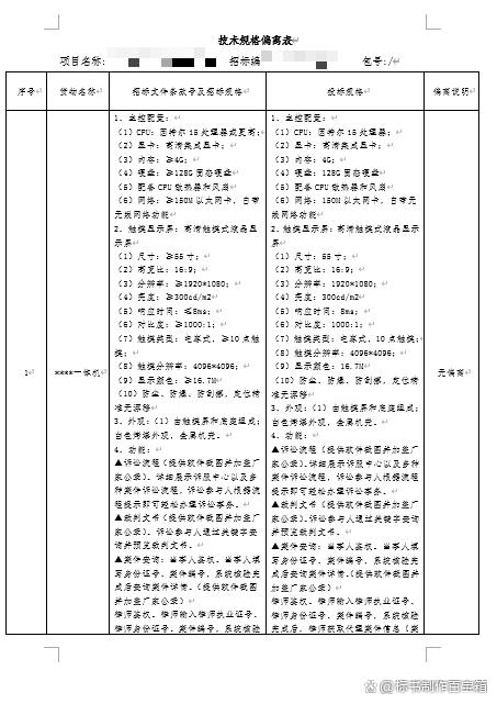
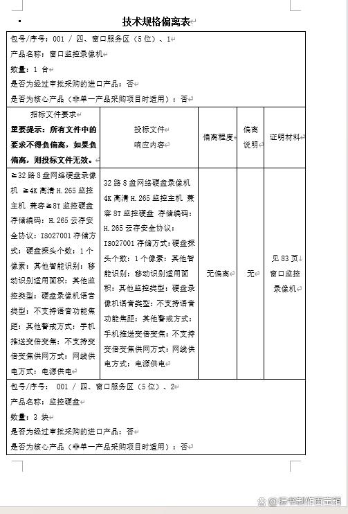
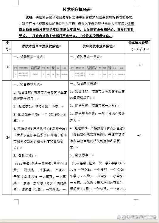
- 序号:为每一项偏离内容提供唯一的序号,方便查阅和引用。
- 招标要求:详细列出招标文件中对应的技术规格、参数等要求。
- 投标响应:描述投标文件中对应的技术规格、参数等实际响应情况。
- 偏离情况:明确标识投标响应与招标要求之间的差异,如“正偏离”、“负偏离”或“无偏离”。
- 正偏离:投标响应优于招标要求。
- 负偏离:投标响应未能满足招标要求。
- 无偏离:投标响应与招标要求一致。
- 偏离原因:针对负偏离情况,说明导致偏离的具体原因。
- 处理方案/措施:对于负偏离情况,提供可行的处理方案或弥补措施,以确保项目能够顺利进展。
- 证明材料:提供相关证明材料或文件的索引或路径,以便招标方核实。
注意事项
- 准确无误:仔细核对招标文件要求,确保填写的投标响应、偏离情况等准确无误。
- 遵循格式:遵循招标文件要求的表格格式,确保技术偏离表的规范性和统一性。
- 突出重点:对于重要的偏离点,可以通过加粗、颜色等方式进行突出显示,便于招标方快速了解。
- 提供证明:对于需要证明的材料或文件,确保提供清晰、准确的索引或路径,以便招标方核实。









声明:引用内容会标注来源,仅为交流学习,传递更多信息之目的,不为商业用途,其版权归原作者或原出版社所有,不对所涉及的版权问题负法律责任。若有来源标注错误或侵犯了您的合法权益,请作者与我们联系,我们将及时更正、删除,谢谢。

