招投标常用的评分方法一般可以分为两种,综合评分法、合理最低投标价法,下面我们标书啦就为大家介绍一下这两种评标方法。
1、综合评分法
综合评定法也叫打分法,简单来说就是根据你们提交的投标文件按照已经设定好的评分标准去打分,谁的分数最高谁就中标。
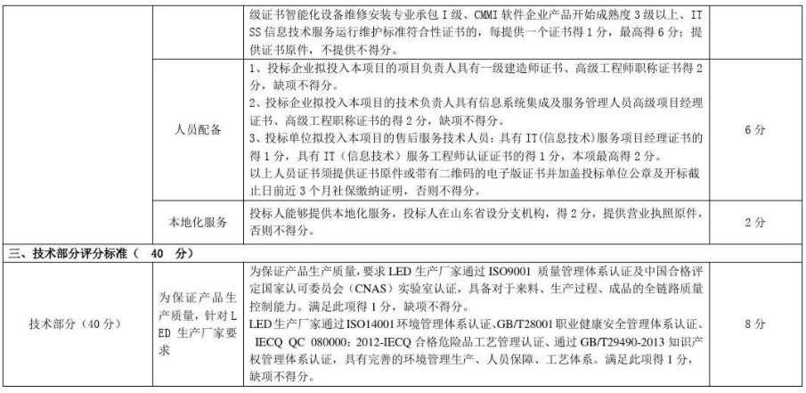
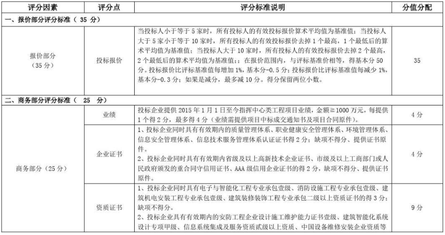
综合评定法通常采用以计分为基础的评定方式。评定内容由技术标、商务标和经济标三部分组成。按项目类别不同设定三部分的权重,总分值为100分。其中:技术标的权重为30%-60%,商务标的权重为30%-60%,经济标的权重为10%-30%。
目前综合评分法比较常见的打分规则,举例说明:
价格分 30分 (这个很好理解,根据谁的价格合理谁的得分就高)
相关业绩20分 (目前大部分项目都要求提供相关业绩作为评分项,比分说提供一个业绩合同可以得2分,提供10个业绩合同就可以得20分的满分)
技术服务方案 30分 (这里比如说供货方案 10分 质量保障方案 10分 售后服务方案 10分 谁提供的方案可行性最好得分就越高)
其他相关资质20分 (有写项目可能要求你提供一些检测报告、荣誉证书、3A证书、三体系证书之类的 可以得到相应的加分,如果需要各种证书的朋友可以联系我们,我们都可以办理,联系方式在网站内)
总分是100分,谁得分最高谁中标,目前大多数项目的评分标准都差不多,大同小异。
综合评分法
综合评分法
综合评分法
2、合理最低投标价法
最低评标价法是最简单的,谁的价格低谁就中标,当然前提是你得满足要求。
合理最低投标价法是指投标人的投标能够满足招标文件的实质性要求,并且经评审后报价最低者中标的评定标方法。
概括
目前大多数招投标项目都采取的是综合评分法。

