近期有学员咨询我们标书啦,商务条款偏离表是什么意思?该怎么填写?下面就这个问题,我们讲解一下什么是商务偏离表。
商务偏离表,顾名思义,招标文件中除了技术部分外都属于是商务条款。

商务条款偏离表怎么填写呢?下面给大家上两张范本图,大家参考一下。

就是这样填喽,先写条款,然后在偏离情况中写明:无偏离。
好了,关于商务偏离表是什么意思?就为大家介绍到这里了,如果有不会的,欢迎加入标书啦招投标学习学员班。
近期有学员咨询我们标书啦,商务条款偏离表是什么意思?该怎么填写?下面就这个问题,我们讲解一下什么是商务偏离表。
商务偏离表,顾名思义,招标文件中除了技术部分外都属于是商务条款。

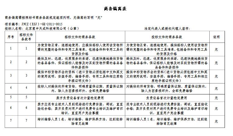
商务条款偏离表怎么填写呢?下面给大家上两张范本图,大家参考一下。

就是这样填喽,先写条款,然后在偏离情况中写明:无偏离。
好了,关于商务偏离表是什么意思?就为大家介绍到这里了,如果有不会的,欢迎加入标书啦招投标学习学员班。
之前