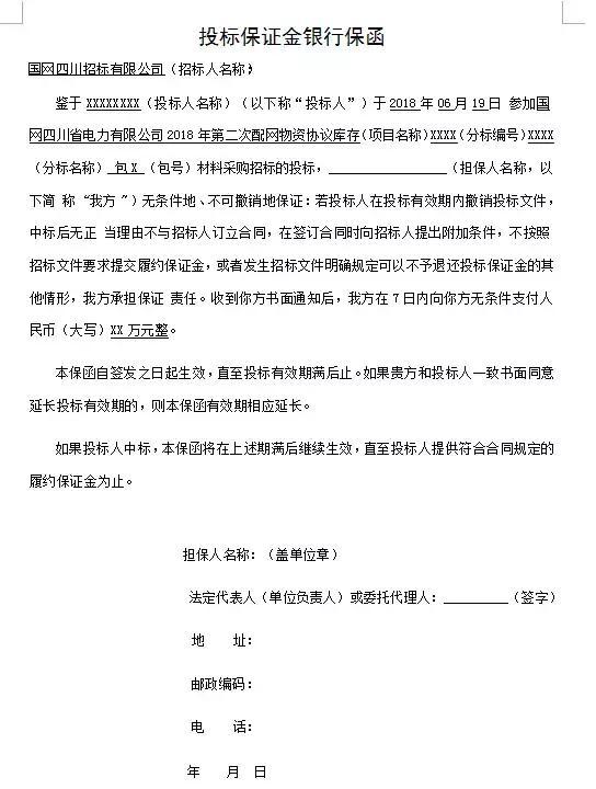
投标保函是由投标人申请银行开立的保证函,保证投标人在中标人确定之前不得撤销投标,在中标后应当按照招标文件和投标文件与招标人签订合同。如果投标人违反规定,开立保证函的银行将根据招标人的通知,支付银行保函中规定数额的资金给招标人。
优点:①对于招标人,良好地维护自身利益,避免收取、退回保证金程序的繁琐,提高工作效率。②对于投标人,减少缴纳现金保证金引起的资金占用,获得资金收益;与缴纳现金保证金相比,可使有限的资金得到优化配置;有利于维护正当权益。
ps:现在可以用保险保函了。费用低。
投标保函以及履约保函可以联系我们标书啦,我们代出投标保函以及履约保函,不需要缴纳保证金,费率低,价格优惠,出函简单方便快速,联系电话:18606327093 微信:xyjn6956
投标保证函如何进行申请
(1)申请投标保证函需要准备的资料
①招标文件资料;②基础交易合同资料及公司对同类工程的履约记录等资料;③保函格式(通常招标文件中备有要求的格式文本);④授权所需的常规资料。包括营业执照、法人代码证书、税务登记证、财务报表、公司的决议等。

(2)开具投标保证函具体流程
申请人填写《保函申请书》并提交有关资料→银行对申请人的资格、申请手续和项目可行性进行审查→签订协议,落实保证金或反担保→银行为申请人开设投标保函。(①投标保函办理的金额一般为投标报价的1%-5%;②投标保函的有效期一般为六个月以内,从开出之日起生效。)
投标保函办理流程图
(3)开具投标保证函注意事项
1、注意投标保证函的有效期。招标文件一般有如下规定:“担保人在此确认本担保书责任在招标通告中规定的投标截止期后或在这段时间延长的截止期后28天内保持有效。延长投标有效期无需通知担保人。”许多投标人在向银行申请开具保函时,对于投标保函有效期不够重视,往往会与投标文件有效期混为一谈,出现保函有效期少30天的现象。
2、注意投标保证函的金额。一般在招标文件中明确规定为投标报价的2%或以上,对于大型土建工程,也可以规定某一固定数值如30万美元等。投标商向银行申请开具保函时,应严格按照招标文件规定的数额申请开列,在评标实践中,评标委员对于那些投标保函金额不足的,哪怕只差一分,也会予以废标。
投标保函常见问题
一、投标保函是找银行办理,还是找担保公司办理?
招标文件《投标须知》部分会有规定投标保函出具单位和单位要求,通常情况下是:(A)银行出具的投标保函,(B) 或者担保公司自己出具的保函。
(A)银行出具的投标保函。
客户去银行办理投标保函,如果50万的投标保证金,需要全额存入50万保证金至银行账户,还需要各种资料,办下来需要1周左右。因此可以借用担保公司在银行已有的额度开立保函,开具保函的单位依旧为银行。
(B) 担保公司自己出具的保函。
保函的落款为担保公司,此类保函也叫做公司保函,或者商业保函。

二、投标保函需要提供哪些资料?
对于担保金额80万以下的投标保函,通常只需要营业执照电子版,和招标文件电子版。
80万以上投标保函,通常需要投标公司与担保公司签署分离式保函协议书。
三、保函格式怎么确定?
招标文件里面通常有格式,我们担保公司也有各银行格式通用格式,基本可以2小时内快速与银行确定核准细节,最后开具符合投标人、招标人和银行要求的保函文件。对于
担保日期有疑问的我们会立刻与投标人和银行沟通。
必要信息:项目名称,项目编号(大部分招标文件有),开标时间,担保金额,投标有效期。

四、当日出具保函文件的意思是什么?
1、 建行上午10点前提供资料,当天出函。村镇银行下午2点前提供资料,当天出函,出扫描件。
2 、当天晚上8点前提供快递编号,通过顺丰快件寄送保函原件,次日可达。
五、怎么查询保函文件的真假?
1、保函文件上有保函编号,您不用去银行,直接使用文件上的银行联系方式,致电联系。
2、可以拨打银行的客服电话,转人工,查询保函落款银行电话,再次致电保函开出行,查询真伪。
3、例如建行可以通过任何一家建行支行的电文系统,通过银行内部系统,查询保函真伪。
六、银行投标保函的好处有那些?
1、节约企业现金流,大部分投标保证金在开标结束之后需要退回,特别是部分项目需要在第一名签订合同后才能退,耽误时间。银行保函到期以后自动失效,无需退回。
2、对于多标段,多家企业投标,省去多家交钱,退钱手续。
3、部分项目在中标以后,投标保证金转换为履约保证金。投标,履约都用银行保函,节省费用。
七、银行投标保函有没有特殊要求?
部分银行投标保函要求开到基本户,目前只能操作基本户在建行的保函。另外部分保函需要用特殊格式,需要和银行沟通。
八、我要加急怎么办?
最快办理方式是当天出函,发顺丰快递,次日达。部分需要加急的客户,可以选择航空快递。
九、有哪些银行可以开具投标保函
目前可以开具银行保函的主要有:建设银行、浦发银行、亚洲开发银行、各村镇银行等。建行作为老牌的建设类银行,其银行保函的使用范围最广,用户认可度最高,同时也收费最高。
十、投标保函办理流程
企业自己向银行办理的,需要满足两个条件,第一是企业在该银行有开户且有一定存款作为保证金,第二是该银行有开通投标保函业务。由于大部分企业和银行网点并不具备这些条件,因此企业自己向银行办理投标保函的情况并不多见。
第二是通过担保公司办理,一般可以办理投标保函的担保公司会在银行有一笔大金额的保证金,其办理流程就会简便很多。正常来讲,投标企业向担保公司提交招标文件、企业营业执照、并签署银行要求的保函协议书即可。资料齐全,一般1个工作日即可出函。由于投标保函属于办理量较大的业务,所以担保公司在办理时也已经流程化,需要的资料等会清晰的告诉投标企业,因此流程上非常简单。

