采购管理制度及流程
一、 目的:
为规范采购流程,提高采购工作的效率,特制定本制度。
二、 适用范围:
适用于本公司采购管理。
三、内容:
1、 总则
为加强采购工作的管理,提高采购工作的效率,制定本制度。所有的采购人员及相关人员均应以本制度为依据开展工作。
2、采购基本流程
采购需求—采购计划—寻找供货商—-询价、比价、议价—-采购洽谈—-合同的签订(确定付款条件、配送方式、售后服务)—-交货验收(仓管)—质检(不合格退货)—入库—计划对账—财务结算
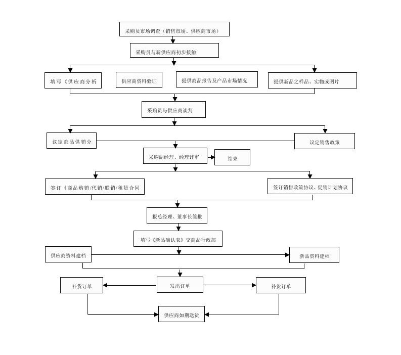
采购流程图如下图所示:
1) 采购计划:采购员应根据请购单和公司销售计划制订采购计划。
2) 供应商的选择和考核:
供应商的选择与考核,一般从经营情况、供应能力、品质能力等方面评定,并定期从质量、运货、价格、逾期率、是否配合等方面综合打分。
3)询价、比价、议价 。
4)合同的签订:买卖双方经过询价、报价、议价、比价及其它过程,最后双方签订有关协议,合约即告成立。采购合同的签订要根据采购商品的要求、供应商的情况、企业本身的管理要求、采购方针等要求的不同而各不相同。需与财务部核实确定付款条件、货运方式、售后服务等情况。
5)交货验收:采购员必须确定货物品种、数量、质量、交货期的正确无误。以采购员的确定和合同为验收数据。
6)质检:货物质检合格则入库,不合格的,需安排补救和退货。
7)财务结算:货物入库后,财务结算
3、申请商品采购流程图
1)销售部提出采购需求,
2)采购部制定采购计划,由采购部负责人报总经理、财务审批;
3)审批通过后,由采购主管下单。
4、申请付款流程图
1) 采购商品入仓后,做应付款计划
2) 计划主管根据供应商账期核对成本金额和付款金额是否一致,不一致的找出原因,调整成本金额直至与付款金额一致后做应付款;
3) 采购部审批到期应付款
4) 总经理批准付款
5、商品到货验收流程
1) 仓库根据供应商送货单验收产品
2) 验收后打入库单,核对入库单金额是否与送货单金额一致,一致后方可审核入库,不一致需报采购审核,采购在当日给予答复
6、促销流程
1)每周例会上确定促销计划
2)确定产品信息,包括价格、货源、促销执行时间
3)报总经理申请促销采购资金
4)落实采购订单和促销执行方式
5)反馈促销结果在下周例会上通报
7、退货流程
1) 门店填写退货申请单,写明原因
2) 采购部根据供应商合同和合作情况,审核退货申请
3) 审核通过可退回仓库,仓库每周以供应商为单位做退货单
4) 不能退回供应商的,做报损处理,报损比例不得超过0.5%
四、采购管理制度:
1) 建立供应商资料管理(表)册,售后服务管理表。
2) 建立、建全比价制度,保证采购产品的质优价廉。
3) 每月末将本月付款、欠款、欠票情况进行汇总、总结,并提出下月用款计划。
4) 签订采购合同后,应全面了解发货情况,如不能及时供货,应将原因提前两日通知请购部门或请购人。
5) 所有货物一律开箱验收,发现问题及时和供应商联系,尽早解决。
6) 验收合格后应在一个工作日内办理入库手续。
五、采购部职责
采购部工作职责
1.制定并完善采购制度和采购流程:
(1)根据公司的长期计划,拟定采购部门的工作方针和目标;
(2)负责制定采购方针、策略、制度及采购工作流程与方法,确保贯彻执行;
2.制定并实施采购计划:
(1)根据公司的拓展规模以及年度的经营目标,制订有效的采购目标和采购计划;
(2)审核采购需求,统筹策划和确定采购内容,制订采购计划;
(3)组织实施市场调研、预测和跟踪公司采购需求,熟悉各种产品的供应渠道和市场变化情况,据此编制采购预算和采购计划;
(4)根据采购管理程序,负责采购项目的谈判、签约,检查合同的执行和落实情况;
(6)督导检查仓库的验收、入库、出库及管理工作,确保采销质量;
3.采购成本预算和控制:
(1)编制月度和周采购预算,实施采购的预防控制和过程控制,有效降低成本;
(2)采购价格审核、预算、报价,达到有效的成本控制;
(4)对采购合同履行过程进行管理、监督检查,及时支付相关款项;
4.选择并管理供应商:
(1)根据公司的销售需求,选定价格合理、产品质量可靠、信誉好、服务优质的供应厂商,建立长期战略同盟;
(2)建立对供应商的资信、履约、售后服务能力及市场价格状况和走势的综合评估系统;
(3)不断开发新的供应渠道和供应商,加强对新老客户的走访和调查;
(4)制定供应商管理办法,加强对供应商的管理、考核,确保供应商提供产品的优良性;
采购部主管职责
1、直配供应商引进及维护
2、采购部日常管理,主要包括:
(1)部门工作安排(日、周、月)
(2)供应商谈判,
(3)相关流程制定和调整
(4)突发事件的处理
3、订单的审核,参考安全库存
4、应付款的管控
5、库存金额的管控以及消耗
6、审核并调整周月采购需求和计划
6、与其他部门的协调
7、库配需求的统计和采购计划的制定
8、日常订单的制定和跟进
9、退货处理
10、库配供应商的谈判、引进和维护
11、库配商品促销计划的制定和落实
12、批发毛利率与毛利额周、月报表
7、货品残损率周、月报表;
8、不动销商品率月报表(30天不动销品)
9、库存商品缺货率汇总日反馈报表(公司标准比例不可超20%);
采购主管职责(分管系统和直配)
1、系统信息更新
2、仓库库存的掌控
3、资料的整理(供应商合同,报价单、资质、调价归档、促销政策)
4、直配供应商的沟通和维护
5、直配供应商促销政策的制定和落实
6、库存情况周、月报表
7、供应商应付款的统计、结算与协调
8、直配商应收款和应付款的统计、结算和监控
9、相关表格的制作和归档
采购管理制度及流程
采购管理办法
第一条 为加强对采购工作的管理,做到有章可循,以保证各项生产、业务工作的正常进行,特制订本办法。
第二条 本公司采用统一采购方式,以期发挥下列优势:1.节省相关人力、物力,简化或合并相关业务。2.有效统一管制各项物品、物料用量,降低库存量,减少资金积压。3.利用群组技术及V.A手法,以降低材料采购成本。4.加强采购稽查,以确保采购品质及成本目标。
第三条 统一采购业务范围如下:1.办公事务用品及文具用品、表单印制。2.生产所用原物料、物品(含直接材料、间接材料、消耗品)。3.机器、仪器设备、冶工具(含零配件、量具、夹具、模具、检查仪器)。4.厂房设备营缮及修缮工程。5.开发新厂商,以降低成本。提高品质,确保交期。6.国外进口零件。
第四条 统一采购作业程序:1.各单位依需要填报“物料请购单”、“设备工具请购单”,经核准后送总务部采购科办理。2.采购品经使用单位或检验单位验收后,交使用单位使用及管理。
第五条 请购申请单内需注明:品名、料号、规格、单位、数量、需要日期、包装方式、包装量、用途及其他特别规定或要求事项。
第六条 采购时除参考上列资料外,另需准备相关图示、质量指标、验收基准等。
第七条 采购业务包含:1.处理各单位请购单业务。2.厂商询价、招标、议价、发包、订购单业务。3.厂商交货记录、进度管制业务。4.请款业务。5.验收及不良品处理业务。6.厂商品质监查业务。7.厂商**处理业务。8.厂商资料卡建立业务。
第八条 采购应注意的其他事项:1.在确保品质的前提下,采购成本越低越好。2.尽可能向制造商采购,不要向经销及买卖商购买。3.需考虑市场变化及库存成本等因素。4.采购与检验单位需分开。5.尽可能参考过去使用需求量,做计划性采购。6.需注意售方的售后服务和信誉。7.订购单内应注明检验质量基准,抽验方式及不良率拒收标准。8.订购单内应注明误期或因品质不良退货产生误期时的责任及惩罚办法。
采购经理工作职责
1.制定并完善采购制度和采购流程:
(1)根据公司的长期计划,拟定采购部门的工作方针和目标;
(2)负责制定采购方针、策略、制度及采购工作流程与方法,确保贯彻执行;
(3)制订招、投标管理办法和各项物品的采购标准,并严格执行;
2.制定并实施采购计划:
(1)根据公司的拓展规模以及年度的经营目标,制订有效的采购目标和采购计划;
(2)审核年度各部门呈报的采购计划,统筹策划和确定采购内容,制订主辅料采购清单;
(3)组织实施市场调研、预测和跟踪公司采购需求,熟悉各种物资的供应渠道和市场变化情况,据此编制采购预算和采购计划;
(4)根据采购管理程序,参与重点和大宗采购项目的谈判、签约,检查合同的执行和落实情况;
(5)负责组织落实公司的采购、供应材料、备品配件及其他物资供应,确保合理地组织采购,并及时供应生产所需的物资;
(6)督导检查仓库的验收、入库、发放及管理工作,确保采购物品的质量;
3.采购成本预算和控制:
(1)编制年度采购预算,实施采购的预防控制和过程控制,有效降低成本;
(2)采购价格审核、预算、报价,达到有效的成本控制;
(3)向各部门提出降低成本的建议,减少不必要的开支,以有效的资金保证最大的物资供应;
(4)对采购合同履行过程进行监督检查,及时支付相关款项;
4.选择并管理供应商:
(1)根据公司的物质需求,选定价格合理、货物质量可靠、信誉好服务优质的供应厂商,建立长期战略同盟;
(2)建立对供应商的资信、履约、售后服务能力及物资市场价格状况和走势的综合评估系统;
(3)不断开发新的供应渠道和供应商,加强对新老客户的走访和调查;
(4)制定供应商管理办法,加强对供应商的管理、考核,确保供应商提供产品的优良性;
5.本部门建设工作:
(1)根据公司的绩效管理制度,考核下属的工作业绩,并协助其制定绩效改进计划;
(2)负责采购部门采购人员的职责分工及行政事务处理;
(3)协助并参与采购人员的岗前培训和在岗培训。
采购部门职责
(一)核心职责
1.首要任务是保证本单位所需产品与服务的正常供应,以支持本单位生产及其他经营活动的顺利运作;
2.不断改进采购过程及供应商管理过程,以提高货物质量;
3.控制、减少所有与采购相关的成本,包括直接采购成本和间接采购成本;
4.建立可*、最优的供应配套体系;
5.利用供应商的专业优势,积极参与产品或过程开发;
6.建立并维护本企业、本公司的良好形象;
7.管理、控制好与采购相关的文件及信息。特别是要收集有关货物质量事故的信息,重点是造成产品质量或设备故障的货物信息,这些信息也将作为评价供应商的重要依据。
(二)其他职责
从采购管理的角度讲,其他职责包括制定并实施采购的方针、策略、流程、目标及改进计划并进行采购及供应商绩效衡量,建立供应商审核及认可、考核与评估体系,开展采购系统自我评估,建立培养稳定并有创造性的专业采购队伍等等。
(2)采购工作管理
①测定最好的商品来源、商定采购合约内容,包括订价、品质、按时交货、规则、保证、零件之补充及退货。
②致力于对公司最有利的地方、采购时考虑到“公司优势”的货源以及以尽可能的低价购进。
③要向营运负责人提出忠告:有关主要货源和需求因素的状况,而这些状史是会影响到将来采购成本的有利或不利的一些因素。
④与市场营销部、营运促销部协调部促销计划中各人应负责、联系的事项。
⑤创立或建立一个标准的陈设或是商品分类容积所需要的适当空间。
⑥为了增加销售,要选择适当的商品及提出合理的价格并与厂商及营运部门合作,来改善销售。
⑦检讨营销部的促销计划活动,例如:广告方式、陈列介绍的正确性等。
⑧一项一项检讨及分析销售及库存的报告,以便决定那些商品的库存是否适当,那些应该降价,那些应清。
(3)监督:指导所有采购员的采购作业,分派采购职责,协助他们选商品及训练,建立工作的标准,订定责任和考评绩效。
(4)业务与责任:
①改善实际销售计划以达到满意的销售额,适当的周转数及高利润目标。
②建立适当的商品结构,以适合市场需求及达成预期的库存及周转能力。
③是否有能力在商品品质、效用和价格方面做改进以达到有竞争潜力。
④能否改善商品来源、以达成品质、样式、价格及时间上能适合的程度。
⑤能否与有关支援单位营销部协调达到对促销有贡献这方面的能力。
⑥能否与厂商保持良好关系的能力,而这良好关系导致厂商愿意提供我们所要求的商品。
(二)、职称:采购副经理
1、基本职能:
在公司的政策之下,配合协助采购部长制定采购、销售计划,负责采购业务工作的日常管理,负责商品采购业务的具体谈判,负责采购合同的审核、商品价格、毛利水平的拟定,商品变价、调价的审核,商品促销计划、跟进销售情况、对比分析销售业绩及销售方式改进的拟定。对于所负责部门商品的挑选、订价和销售担负完全责任。
2、职责与任务:
(1)负责采购员的甄选、训练及工作指导;
(2)负责对新品的开发选择,要确保所选购之商品能销售、进货成本低;
(3)与厂商合作发展:①新商品。②独占性商品③廉价品。④促销广告用之商品。
(4)尽可能在促销广告时争取到厂商的协作赞助;
(5)向营运部建议某项商品促销陈列;
(6)以下列原则为准来订价:
①以人们对顾客所愿意付出之价格来判断;②与别家公司相同的或相似的货品要订出竞争性的价格;③进货成本;④厂商建议的价格;
(7)下列原则降价、涨价:①销售的速度;②商品的存放时间;③同行之价;④库存状况;⑤季节变换。
(8)属于协助方面的责任:①督导销售人员;②追加补货时协助计算库存;③使仓库保持整齐清洁;④处理赊欠并确保顾客能马上收到商品及周到的服务
(9)在其他人协助的情况下,遵照规定,使正确的实物盘存。
3、组织关系:报告——采购部经理、总经理;督导——采购主管、采购员;
协调——营业部、市场营销部。
4、考核事项:工作表现依下陈述之事项衡量:①商场的营业情形与商品计划及预算相符合的程度;
②商品所获毛利和商品计划及预算相符合的程度;
(四)鲜食、食品、非食品采购员及联营租赁业务的职责说明
1、采购员的职责说明:负责当地市场农副产品、水果蔬菜的采购谈判,按公司的采购政策,尽力减少供应商中间环节,直接向生产商采购;负责鲜食部每日销售商品的采购补货。
2、我商场销售商品的主要货源基地主要靠市场采集。通过市调、谈判、开发引进适合消费市场的销售商品。
3、联营招商业务的职责说明:按公司政策开发引进新品名牌,洽谈招商租赁业务;并对该项
目跟进监督;对市场情况、销售情况及时反馈并做出调整改进措施。
4、采购员基本要求:
① 具有诚实敬业的个人素质,有相当的采购经验,具有敏锐的市场意识,较强的谈判能
力;
② 作为采购部的员工必须对公司绝对忠诚;不接受厂商的回扣、旅游招待、赠品、宴会,违者将按公司有关规定处理;
③ 采购人员应密切注意市场行情的变化,掌握市场信息;
④ 采购人员必须了解本部门的专业知识,避免采购假冒伪劣商品及被厂商蒙骗;
⑤ 采购人员必须具备丰富的商品知识,慎重选择商品,建立商品类别组织,控制品项结构,清除滞销商品,经常引起新商品,维持商品的快速周转及新鲜度;
⑥ 采购员应了解商品特性,并突显其特性;控制毛利,尽量达到目标毛利;创造销售业绩,完成目标值;
⑦ 采购员必须考虑新商品的陈列问题,对正常陈列的商品要画出陈列图(MODULAR),促销商品应注明其陈列方式;
⑧ 采购员应随时关注天气的变化,及时调节受较大影响的商品库存;
⑨ 采购人员应经常深入卖场,了解商情,客情,以期创造最佳的销售业绩;
⑩ 采购员应建立稳定的采购渠道,寻找充足的货源,避免商品脱销断档;
⑾ 采购员必须适时开发新商品;
⑿ 采购员应经常做市场调查,掌握竞争对手的商品构成、价格策略、促销手段等;并采取相应对策;
⒀采购人员应定期收集销售数据,分析销售状况;且应定期拟定促销计划,并策划实施。
4、专业知识:作为一个合格的采购员,除应具备丰富的商品知识外,还应了解与采购有关的法律、法规等相关的专业知识。具体如下:
ֳ 国家规定的商品检验标准。 △商品安全期限。 △商品品质的辨别方法。△商标认识。
△销售技巧。 △商品功能。 △商品的制作技术。 △商品制造成本的构成。
△商品价值的显现方法。 △供应商的优缺点。△商品的季节变化规律。△供应商谈判技巧。
(五)商品行政部的职责说明
懂商品知识、熟悉操作电脑、基本电脑维护、商品分类编码、商品登信息录入、供应商档案管理、商品变价调价的执行以及每日价格单据、公司文件等资料的存档、传递,每日或每周交配送中心配送员,传交松原公司财务部。
一、 商品行政部主管岗位职责
1、 采购员签完合同拿到财务处加盖合同章、布置录入工作;
2、 核查商品的报告表,布置录入工作;
3、 供应商档案、商品信息的录入;
4、 审核生效订单,调价单、恢复采购、停止采购单、并转移更换供应商的商品信息;
5、 修改供应商档案、错误条码、商品信息等系统资料;
6、 为经理、采购员查寻、提供系统中资料;
7、 录入、打印商品计划表、备忘录、报告等采购部所需资料;
8、 申领、保管、控制采购部所需办公用品;
9、 考勤,制定商品行政部文员排班表;
10、 严格遵守公司企业文化及公司规章制度。
需掌握技能:①熟练使用微机及应用系统;②能维护微机及设备;③熟悉商品知识及商品分类编码。
二、 商品行政部文员岗位职责
1、 录入供应商档案、商品信息、竞争商品、停止采购单、恢复采购单;
2、 录入调整商品进、售价单;
3、 录入打印未生效订单、生效的商品进、售价单、商品计划表、备忘录、报告等资料;
4、 为经理、采购员查寻、提供系统中的资料;
5、 打印商品自产制作打印各种报表;
6、 向相关部门传送有关单据;
7、 为采购部制作打印各种报表;
8、 修改错误商品信息;
9、 系统维护;
10、 严格遵守公司企业文化及规章制度。
需掌握技能:1、熟练使用微机;2、打字速度快;3、熟练应用系统。
第二章 采购流程
一、采购业务流程图


