千万别小看那一页薄薄的中小企业声明函,它可是政府采购投标里的“生死符”——填错一个字,轻则失去中小企业优惠政策,重则直接废标,忙活大半个月的投标工作全打水漂!

在专门面向中小企业的采购项目里,声明函是必备项,没填直接丧失投标资格;就算是普通项目,填错了也容易被同行质疑投诉,成为招投标里的“重灾区”。这份函看着就填几个信息,可实际里踩坑的人真不少,今天就把这些高频错误挨个扒拉,帮大家避避坑!
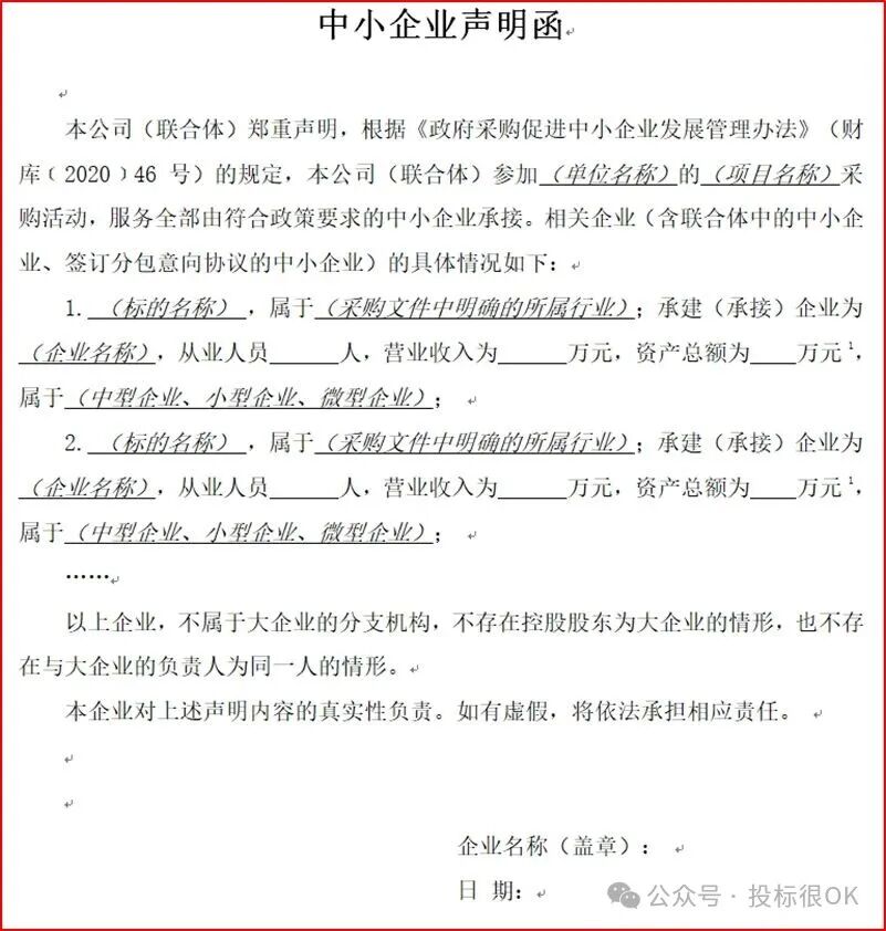
基础信息填不对,开局就翻车
别觉得单位名称、项目名称是小事,好多人栽在这一步!
✅ 单位名称:必须填招标文件里的采购人名称,不是自己公司名,也不是代理机构名;
✅ 项目名称:一字不差抄招标文件里的项目全称,别自己简写、改字,差一个字都可能出问题。
这俩是基础中的基础,填之前多核对两遍,别让小失误坏了大事。
标的+企业名称,最容易张冠李戴
这俩是声明函里的“重灾区CP”,搞混的人一抓一大把,核心就一句话:标的是谁,企业名称就跟谁走!
❌ 错误操作:不管是服务项目还是设备采购,全填自己公司名,标的名称乱写公司名/项目名;
✅ 正确操作:
• 服务类项目(比如软件开发、运维):标的名称填项目名,企业名称填自己(投标人);
• 设备采购项目(比如电脑、打印机):招标文件要求制造商是中小企业的,标的名称填具体设备名,企业名称填设备制造商,别再把自己填上去了!

所属行业填跑偏,优惠政策全泡汤
行业填错,直接等于声明函白填!很多人按自己公司的工商登记行业填,这是大错特错——必须按采购标的所属行业填,不是你公司是做什么的,而是这个项目标的归哪个行业!
比如你公司工商登记是批发业,但投标的是工业设备采购,所属行业就得填工业;做IT项目的(软件开发、系统运维),统一归软件和信息技术服务业,别再瞎填建筑、商贸这些了。
工业和信息化部对16个行业有明确划分,填之前先看招标文件,拿不准就查《中小企业划型标准规定》,别凭感觉瞎写。
从业人员+财务数据,乱填必出事
这两项是判定中小企业的核心指标,也是最容易出问题的地方,记住核心原则:填标的生产企业的数据,不是投标人的!
1. 从业人员:算的是标的企业的人数,软件和信息技术服务业里,劳务派遣人员也算在内,别漏算也别多算,笔误都可能引来质疑;
2. 营业收入+资产总额:严格对照上一年度财务审计报告,数字一个都不能错,更不能为了凑中小企业标准瞎编,造假不仅会废标,还会被列入不良名单,禁止参与政府采购;
3. 划型标准别理解错:以软件和信息技术服务业为例,300人以下或1亿营收以下,满足一个就是中小微企业;但中型、小型、微型是“且”的关系,比如小型企业需要10人及以上且50万营收及以上,别把“或”和“且”搞混,白忙活一场。
中小微企业类型,别忘选!
这是最离谱也最常见的错误——忙活半天填完所有数据,最后忘了勾选中型/小型/微型企业类型!
填完数据后,按划型标准对应好类型,立马勾选,别等最后交文件时漏掉,这种低级错误犯了真的亏。
多标的/联合体投标,别漏填!
如果遇到这两种情况,千万别偷懒,少填一个就废标:
1. 采购多个设备,且都要求制造商是中小企业:每个设备单独填,标的名称、制造商、数据一一对应,缺一不可;
2. 联合体投标,要求所有成员都是中小企业:每个成员的信息都要填,别只填牵头方,漏一个都不行。
盖章处的企业名称,别填错!
最后一步盖章也别掉以轻心,不管前面的标的企业是谁,盖章处的企业名称只填投标人;如果是联合体,就填联合体的主体(牵头方),别再把制造商填上去了,画蛇添足反而出问题。
最后敲黑板:避坑核心要点
1. 所有信息以招标文件和审计报告为准,别凭记忆、凭感觉填;
2. 多标的/联合体,坚持“一个标的/一个成员,一套信息”,不偷懒、不漏填;
3. 填完后至少核对2遍,重点看标的与企业名称对应、行业、数据、类型勾选,别让小失误毁了投标;
4. 绝不造假!虚假填写声明函,轻则失去优惠,重则罚款、列入不良名单,一年内禁止参与政府采购。
其实中小企业声明函本身并不难,难的是细心和认真。招投标拼的不仅是方案和价格,更是细节,别让这一张小纸,成为你投标路上的“拦路虎”!收藏这篇避坑指南,下次填声明函照着来,再也不怕踩坑啦~

