技术偏离表和商务偏离表是一样的写法,一个是针对技术条款,一个是针对商务条款的。
简单来说,技术偏离表就是让根据招标文件对技术方面的要求条款列出来,在后面写上你的技术参考,最后面写上,无偏离或者正偏离、负偏离,注意:一般是不能写负偏离的,写负偏离的意思就是不符合招标文件的技术要求,正偏离呢,就是优于招标文件中的技术要求,无偏离呢,就是符合招标文件的技术要求,我们一般写无偏离的比较多。
下面给大家具体举例说明
这是正偏离的情况
货物名称、条目号怎么填就不用说了,招标文件技术规格条款就是招标文件中对于技术参数的要求,投标文件技术规格响应就是你们的产品对应的技术参数,后面的偏离如果高于要求,就写正偏离。
一般的技术偏离表都这样,大同小异,自己按照要求填写就行。

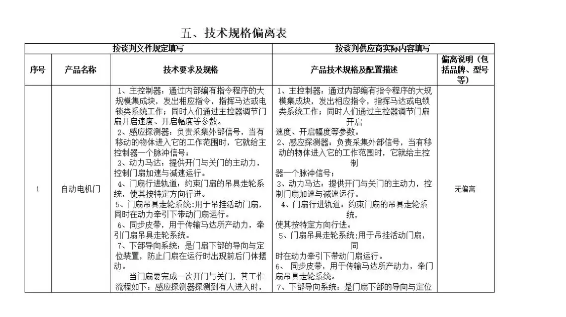
下面这份表格是无偏离的写法,我们一般的写法为了省事,我们就把招标文件中对于技术要求的条款复制出来,写到招标文件技术要求及规格里,然后在投标文件技术响应表格里,也一样填写,意思就是跟下面的表格一样,最后写上无偏离。这是一种取巧的写法也是用的最多的写法。

技术偏离表说简单点就是让你把招标文件中要求的技术参数列出来,然后再写上你的技术参数,如果高于招标方要求的参数,就写正偏离,完全和招标文件要求的技术参考一样,就写无偏离。

