当前位置:首页 投标课堂 投标技巧 技术规范书点对点应答是什么意思?怎么填写?
 

技术规范书点对点应答是什么意思?怎么填写?

技术规范书点对点应答的写法很简单,就是把招标文件中的技术规范条款一一列出来,然后在后面写上:

1、应答:已满足

2、应答:满足招标文件要求

如果不满足的条款要加以说明。

技术规范书点对点应答范本

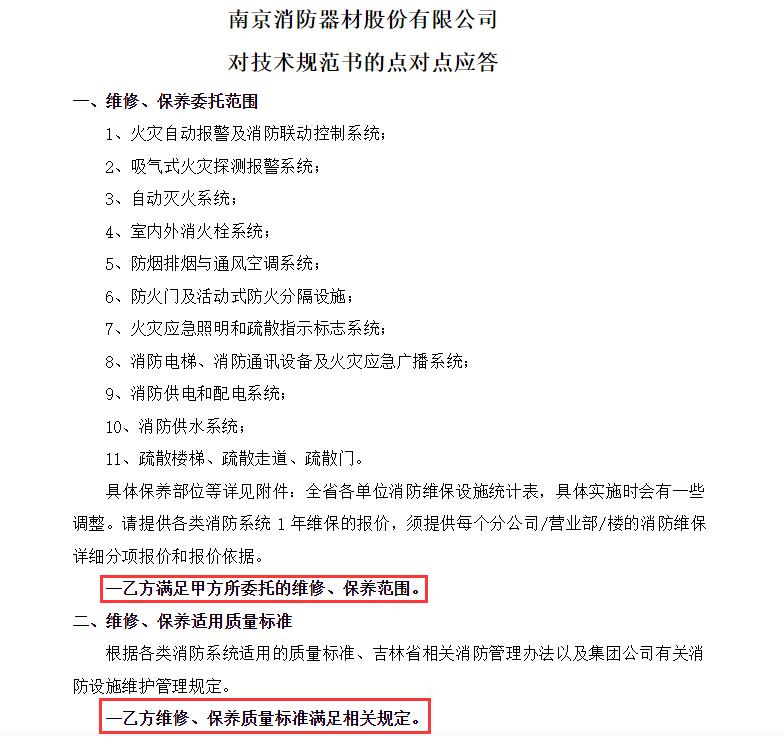
范本一

技术规范书点对点应答是什么意思?怎么填写? 技术规范书点对点应答范本

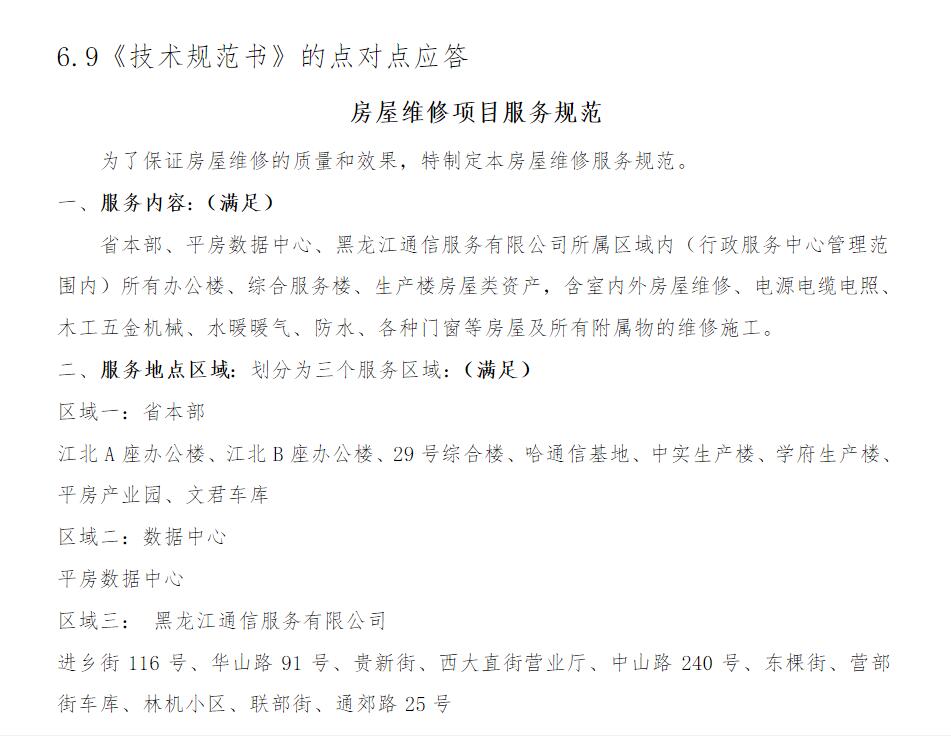
范本二

技术规范书点对点应答是什么意思?怎么填写? 技术规范书点对点应答范本

这样一看范本是不是就知道怎么写了,是不是特别简单,范本一的写法简单方便,范本二的写法更标准,两种写法都可以。

声明:引用内容会标注来源,仅为交流学习,传递更多信息之目的,不为商业用途,其版权归原作者或原出版社所有,不对所涉及的版权问题负法律责任。若有来源标注错误或侵犯了您的合法权益,请作者与我们联系,我们将及时更正、删除,谢谢。
投标技巧

合同条款点对点应答怎么写?

2026-3-3 21:08:14

投标技巧

商务要求点对点应答表怎么填写?

2026-3-3 21:08:17

个人中心
购物车
优惠劵
今日签到
有新私信 私信列表
搜索