当前位置:首页 投标课堂 投标技巧 投标书必须按照招标文件中的附件格式来编写吗?
 

投标书必须按照招标文件中的附件格式来编写吗?

投标书的编写必须要按照招标文件中规定的格式来,否则会导致废标。

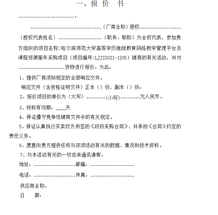
举个例子:以下是招标文件里面的格式,那我们在编写投标文件的时候,一定要按照规定的格式去编写投标文件。

投标书必须按照招标文件中的附件格式来编写吗? 投标文件格式
投标书必须按照招标文件中的附件格式来编写吗? 投标文件格式

声明:引用内容会标注来源,仅为交流学习,传递更多信息之目的,不为商业用途,其版权归原作者或原出版社所有,不对所涉及的版权问题负法律责任。若有来源标注错误或侵犯了您的合法权益,请作者与我们联系,我们将及时更正、删除,谢谢。
投标技巧

投标函怎么填写?

2026-3-3 21:09:22

投标技巧

代写投标书给word版吗?

2026-3-3 21:09:24

个人中心
购物车
优惠劵
今日签到
有新私信 私信列表
搜索